• LEZIONI DI PROGRAMMAZIONE DEI MICROCONTROLLORI PIC A LEGNANO (MI) ED ON-LINE

  • LEZIONI DI PROGRAMMAZIONE DEI MICROCONTROLLORI PIC A LEGNANO (MI) ED ON-LINE
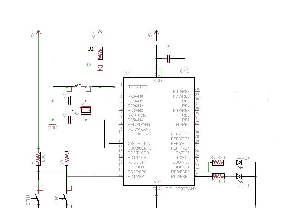
  • IMPARTISCO LEZIONI PRIVATE DI PROGRAMMAZIONE DEI MICROCONTROLLORI PIC 16F877 ANCHE A STUDENTI UNIVERSITARI. IMPARTISCO ANCHE LEZIONI EFFICACISSIME ON-LINE MEDIANTE SKYPE. LA PRIMA LEZIONE ON LINE E' GRATUITA PER TESTARE L'EFFICIENZA E L'EFFICACIA. TEL 0331599813 CELL 3408725039 gdantona@gmail.com
    • EUR
  • Rispondi a: gdantona@gmail.com

Annunci simili

Ako Formazione srl ricerca medico per corso di aggiornamento antincendio 5 ore per...

;

Sono un batterista abbastanza giovane, ma con già molte esperienze, tra cui: varie...

;

Offro collaborazione come assistente bagnante, guarda spiaggie. Indispensabile vitto...

;

PIÙ VISITATI

Salve, Signora seria e responsabile e disponibile a imparare nuovi lavori, cerca...

;

Sono un dj con piu 20anni di esperienza artistica sono di arezzo.propri strumenti...

;

Disponibile africano grigio, ara scarlatta, Giacinto are, congo grigio, tucan pappagalli...

;

Commenti